网络安全顾问眼中的安全软件手机游览下载官方下载及怪兽宝贝激活码_XP1_v9.863,网络威胁与防御策略深度解析

网络安全顾问眼中的安全软件手机游览下载官方下载及怪兽宝贝激活码_XP1_v9.863,网络威胁与防御策略深度解析

灰飞湮灭 2026-01-03 app应用 30 次浏览 0个评论

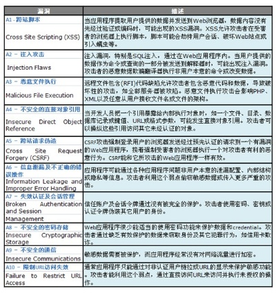
当前常见的网络威胁分析

随着移动互联网的飞速发展,我们面临着日益严峻的网络威胁挑战,常见的网络威胁包括:恶意软件(如勒索病毒、间谍软件)、钓鱼网站、网络诈骗、恶意广告、DDoS攻击等,这些威胁不仅可能导致个人信息泄露,还可能造成财产损失,甚至破坏系统安全,选择一款有效的安全软件至关重要。

二、安全软件“手机游览下载官方下载及怪兽宝贝激活码_XP1_v9.863”的防御策略

针对上述网络威胁,安全软件“手机游览下载官方下载及怪兽宝贝激活码_XP1_v9.863”提供了多重防御策略:

1、病毒查杀:该软件具备强大的病毒库,能够实时更新并检测手机中的恶意软件,其深度扫描功能可以彻底清除病毒,保护用户设备免受病毒侵害。

网络安全顾问眼中的安全软件手机游览下载官方下载及怪兽宝贝激活码_XP1_v9.863,网络威胁与防御策略深度解析

2、防火墙保护:软件内置防火墙功能,能够实时监控网络流量,阻止未经授权的访问和攻击,有效防止黑客利用漏洞入侵用户设备。

3、隐私保护:该软件重视用户隐私保护,能够全面扫描并识别潜在的安全风险,保护用户个人信息不被泄露,提供加密存储功能,确保用户数据安全。

4、实时防护:软件具备实时防护功能,能够实时监测手机运行环境,及时发现并处理潜在的安全风险,其低误报率的特点,确保用户在享受防护的同时,不会受到不必要的干扰。

权威机构评测认证

该软件已经通过了多个权威机构的评测认证,如国家信息安全产品检测中心、知名安全专家团队等,这些权威机构对软件的功能、性能、安全性等方面进行了全面评估,并给予了高度评价,相关评测报告证明,该软件在病毒查杀、隐私保护、实时防护等方面表现出色,具备较高的安全性和可靠性。

四、手机游览下载官方下载及怪兽宝贝激活码_XP1_v9.863”的特别说明

“手机游览下载官方下载及怪兽宝贝激活码_XP1_v9.863”作为安全软件的最新版本,不仅继承了上述所有优点,还针对当前网络威胁进行了全面优化,用户在官方渠道下载后,可获得独家激活码“怪兽宝贝”,享受更多专属功能和服务,该软件还提供快速方案落实功能,帮助用户迅速解决安全问题,确保设备安全。

安全软件“手机游览下载官方下载及怪兽宝贝激活码_XP1_v9.863”是一款集病毒查杀、防火墙保护、隐私保护等多重功能于一体的安全软件,其强大的防御能力、实时防护功能以及低误报率等特点,使其成为用户设备的安全守护者,该软件已经通过权威机构的评测认证,具备较高的安全性和可靠性,在网络安全形势日益严峻的今天,选择这款安全软件,将为您的手机安全保驾护航。

你可能想看:

转载请注明来自上海奈十工业设计有限公司,本文标题:《网络安全顾问眼中的安全软件手机游览下载官方下载及怪兽宝贝激活码_XP1_v9.863,网络威胁与防御策略深度解析》

百度分享代码,如果开启HTTPS请参考李洋个人博客

发表评论

快捷回复:

验证码

评论列表 (暂无评论,30人围观)参与讨论

还没有评论,来说两句吧...

Top